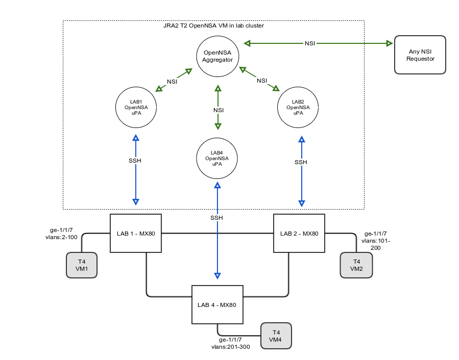
This page describes the JRA2 T2 playground in JRA2 dev lab.
The VM which hosts the OpenNSA service dedicated to T2 is described here:
| Hostname | T2-opennsa-lab |
|---|---|
| private IP on eth0 | 10.0.20.51 |
| public IP on eth1 | 195.113.142.37 |
| NSI servcice | http://195.113.142.37:9443/NSI/services/CS2 |
| NSI service description: | http://195.113.142.37:9443/NSI/discovery.xml |
| Access | User: taas with its usual password |
![]()
Topology files of individual agents:
ethernet mx1-1-7 - vlan:2-100 1000 ge-1/1/7 - ethernet lab2.nsi.new.lab lab2.nsi.new.lab:topology#lab1.nsi.new.lab-(in|out) mpls:1-4000 10000 viface1 - ethernet lab4.nsi.new.lab lab4.nsi.new.lab:topology#lab1.nsi.new.lab-(in|out) mpls:1-4000 10000 viface2 - |
ethernet mx1-1-7 - vlan:101-200 1000 ge-1/1/7 - ethernet lab1.nsi.new.lab lab1.nsi.new.lab:topology#lab2.nsi.new.lab-(in|out) mpls:1-4000 10000 viface1 - ethernet lab4.nsi.new.lab lab4.nsi.new.lab:topology#lab2.nsi.new.lab-(in|out) mpls:1-4000 10000 viface2 - |
ethernet mx1-1-7 - vlan:201-300 1000 ge-1/1/7 - ethernet lab1.nsi.new.lab lab1.nsi.new.lab:topology#lab4.nsi.new.lab-(in|out) mpls:1-4000 10000 viface1 - ethernet lab2.nsi.new.lab lab2.nsi.new.lab:topology#lab4.nsi.new.lab-(in|out) mpls:1-4000 10000 viface2 - |
Example of creating connection using cli tool
Note: Uses defaults defined by file ~/.opennsa-cli. Currently only defined under root.
root@T2-opennsa-lab:~# onsa reserve -p main -s lab1.nsi.new.lab:topology:mx1-1-7#vlan=2 -d lab4.nsi.new.lab:topology:mx1-1-7#vlan=2 -v
Defaults:
nsa : {'main': ('nsi.new.lab:nsa', 'http://195.113.142.37:9443/NSI/services/CS2')}
host : 195.113.142.37
bandwidth : 250
starttime : 2018-02-13 13:26:03.134828
endtime : 2018-02-13 15:06:22.134855
port : 7080
Requester URL: http://195.113.142.37:7080/NSI/services/ConnectionService
Site starting on 7080
Received SOAP request. Action: "http://schemas.ogf.org/nsi/2013/12/connection/service/reserveConfirmed". Length: 1610
Connection created and held. Id NS-ff44df0d06 at urn:ogf:network:nsi.new.lab:nsa
Source - Destination: <STP lab1.nsi.new.lab:topology:mx1-1-7?vlan=2> - <STP lab4.nsi.new.lab:topology:mx1-1-7?vlan=2>
Received SOAP request. Action: "http://schemas.ogf.org/nsi/2013/12/connection/service/reserveCommitConfirmed". Length: 778
Reservation committed at urn:ogf:network:nsi.new.lab:nsa
(TCP Port 7080 Closed)
root@T2-opennsa-lab:~# onsa provision -p main -c NS-ff44df0d06 -v
Defaults:
nsa : {'main': ('nsi.new.lab:nsa', 'http://195.113.142.37:9443/NSI/services/CS2')}
host : 195.113.142.37
bandwidth : 250
starttime : 2018-02-13 13:26:38.396756
endtime : 2018-02-13 15:06:57.396782
port : 7080
Requester URL: http://195.113.142.37:7080/NSI/services/ConnectionService
Site starting on 7080
Received SOAP request. Action: "http://schemas.ogf.org/nsi/2013/12/connection/service/provisionConfirmed". Length: 770
Connection NS-ff44df0d06 provisioned
(TCP Port 7080 Closed)
root@T2-opennsa-lab:~# onsa query -p main -c NS-ff44df0d06 -v
Defaults:
nsa : {'main': ('nsi.new.lab:nsa', 'http://195.113.142.37:9443/NSI/services/CS2')}
host : 195.113.142.37
bandwidth : 250
starttime : 2018-02-13 13:27:06.980494
endtime : 2018-02-13 15:07:25.980520
port : 7080
Requester URL: http://195.113.142.37:7080/NSI/services/ConnectionService
Site starting on 7080
Query results:
Connection NS-ff44df0d06 (urn:ogf:network:nsi.new.lab:nsa)
Description Test Connection
States ReserveStart, Provisioned, Created
Dataplane Active : True, Version: 0, Consistent True
Start-End 2018-02-13 13:26:03.134828 - 2018-02-13 15:06:22.134855
Path lab1.nsi.new.lab:topology:mx1-1-7?vlan=2 -- lab4.nsi.new.lab:topology:mx1-1-7?vlan=2
Bandwidth 250
Direction Bidirectional
(TCP Port 7080 Closed)
root@T2-opennsa-lab:~# onsa queryrec -p main -c NS-ff44df0d06 -v
Defaults:
nsa : {'main': ('nsi.new.lab:nsa', 'http://195.113.142.37:9443/NSI/services/CS2')}
host : 195.113.142.37
bandwidth : 250
starttime : 2018-02-13 13:27:30.748185
endtime : 2018-02-13 15:07:49.748211
port : 7080
Requester URL: http://195.113.142.37:7080/NSI/services/ConnectionService
Site starting on 7080
Received SOAP request. Action: "http://schemas.ogf.org/nsi/2013/12/connection/service/queryRecursiveConfirmed". Length: 9726
Query results:
Connection NS-ff44df0d06 (urn:ogf:network:nsi.new.lab:nsa)
Description Test Connection
States ReserveStart, Provisioned, Created
Dataplane Active : True, Version: 0, Consistent True
Start-End 2018-02-13 13:26:03.134828 - 2018-02-13 15:06:22.134855
Path lab1.nsi.new.lab:topology:mx1-1-7?vlan=2 -- lab4.nsi.new.lab:topology:mx1-1-7?vlan=2
Bandwidth 250
Direction Bidirectional
Connection LA-5de4f28da9 (urn:ogf:network:lab1.nsi.new.lab:nsa)
States ReserveStart, Provisioned, Created
Dataplane Active : True, Version: 0, Consistent True
Path lab1.nsi.new.lab:topology:mx1-1-7?vlan=2 -- lab1.nsi.new.lab:topology:lab4.nsi.new.lab?mpls=1
Connection LA-5de4f28da9 (urn:ogf:network:lab1.nsi.new.lab:nsa)
States ReserveStart, Provisioned, Created
Dataplane Active : True, Version: 0, Consistent True
Path lab1.nsi.new.lab:topology:mx1-1-7?vlan=2 -- lab1.nsi.new.lab:topology:lab4.nsi.new.lab?mpls=1
Connection LA-2d6f59a8d5 (urn:ogf:network:lab4.nsi.new.lab:nsa)
States ReserveStart, Provisioned, Created
Dataplane Active : True, Version: 0, Consistent True
Path lab4.nsi.new.lab:topology:lab1.nsi.new.lab?mpls=1 -- lab4.nsi.new.lab:topology:mx1-1-7?vlan=2
Connection LA-2d6f59a8d5 (urn:ogf:network:lab4.nsi.new.lab:nsa)
States ReserveStart, Provisioned, Created
Dataplane Active : True, Version: 0, Consistent True
Path lab4.nsi.new.lab:topology:lab1.nsi.new.lab?mpls=1 -- lab4.nsi.new.lab:topology:mx1-1-7?vlan=2
(TCP Port 7080 Closed)
root@T2-opennsa-lab:~# onsa terminate -p main -c NS-ff44df0d06 -v
Defaults:
nsa : {'main': ('nsi.new.lab:nsa', 'http://195.113.142.37:9443/NSI/services/CS2')}
host : 195.113.142.37
bandwidth : 250
starttime : 2018-02-13 13:27:53.495577
endtime : 2018-02-13 15:08:12.495603
port : 7080
Requester URL: http://195.113.142.37:7080/NSI/services/ConnectionService
Site starting on 7080
Received SOAP request. Action: "http://schemas.ogf.org/nsi/2013/12/connection/service/dataPlaneStateChange". Length: 1058
Received SOAP request. Action: "http://schemas.ogf.org/nsi/2013/12/connection/service/dataPlaneStateChange". Length: 1057
Received SOAP request. Action: "http://schemas.ogf.org/nsi/2013/12/connection/service/terminateConfirmed". Length: 770
Connection NS-ff44df0d06 terminated
(TCP Port 7080 Closed)
LAB 1 - MX80 10.0.0.3/27 dg 10.0.0.1
LAB2 - MX80 10.0.0.67/26 dg 10.0.0.65
LAB4 - MX80 10.0.9.2/24 dg 10.0.9.1