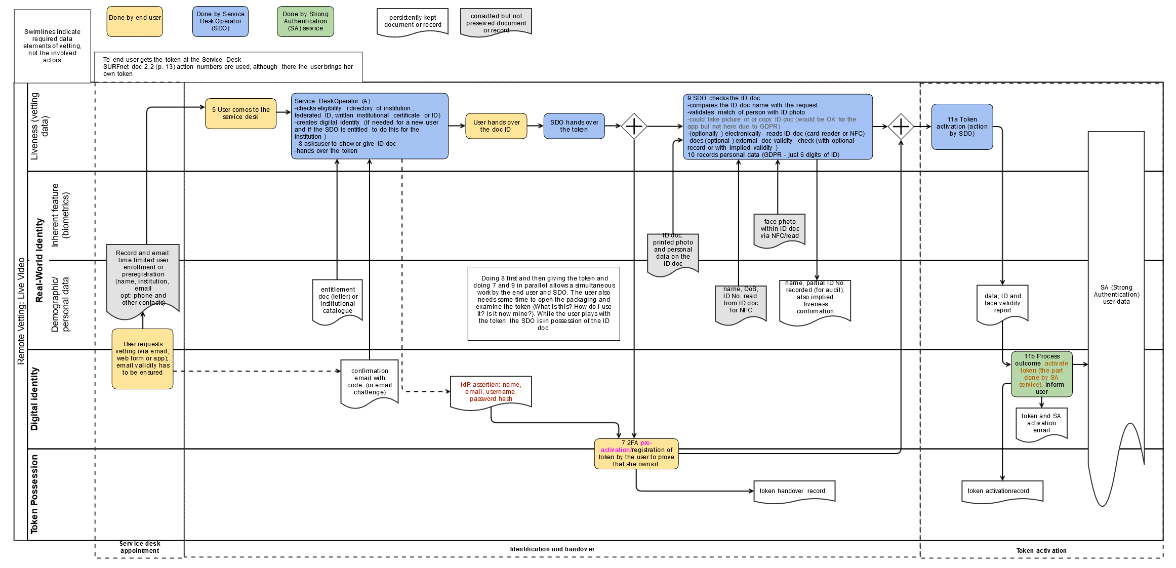
Checklist:


Assessment CriteriaFulfilled?
Token is registered independently from first factor

bound via video (ID doc/selfie check)

(tick)

ID document (or similar) check

(from SA submitted data is checked against ID document )or similar))

(tick)

Liveness check

(ID document (or similar) is checked against 'real' person)

(tick)

ID document authenticity check

(ID document (or similar) is checked against national ID issuing authority)

(Haken)

Token proof-of-possession check

(e.g. live 2FA authentication took place)

(Haken)


(Fehler)?