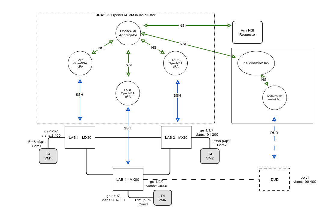
This page describes the JRA2 T2 playground in JRA2 dev lab.


The VM which hosts the OpenNSA service dedicated to T2 is described here:

HostnameT2-opennsa-lab
private IP on eth010.0.20.51
public IP on eth1195.113.142.37
NSI servcicehttp://195.113.142.37:9443/NSI/services/CS2
NSI service description:http://195.113.142.37:9443/NSI/discovery.xml
Access

User: taas   with its usual password
Or root access using public key. If need send the key to Michal Hažlinský

Onsa mngmt Stations web dashboard

http://195.113.142.42:8080/dashboard.html

The documentation is in the web dashboard.



Topology files of individual agents:

ethernet     mx1-1-7 -       vlan:2-1000  1000    ge-1/1/7 -
ethernet     lab2.nsi.new.lab    lab2.nsi.new.lab:topology#lab1.nsi.new.lab-(in|out)   mpls:1-4000 10000    viface1 -
ethernet     lab4.nsi.new.lab    lab4.nsi.new.lab:topology#lab1.nsi.new.lab-(in|out)   mpls:1-4000 10000    viface2 -


ethernet     mx1-1-7 -       vlan:2-1000  1000    ge-1/1/7 -
ethernet     lab1.nsi.new.lab    lab1.nsi.new.lab:topology#lab2.nsi.new.lab-(in|out)   mpls:1-4000 10000    viface1 -
ethernet     lab4.nsi.new.lab    lab4.nsi.new.lab:topology#lab2.nsi.new.lab-(in|out)   mpls:1-4000 10000    viface2 -


ethernet     mx1-1-7 -       vlan:2-1000  1000    ge-1/1/7 -
ethernet     lab1.nsi.new.lab    lab1.nsi.new.lab:topology#lab4.nsi.new.lab-(in|out)   mpls:1-4000 10000    viface1 -
ethernet     lab2.nsi.new.lab    lab2.nsi.new.lab:topology#lab4.nsi.new.lab-(in|out)   mpls:1-4000 10000    viface2 -


Example of creating connection using cli tool

Note: Uses defaults defined by file ~/.opennsa-cli. Currently only defined under root. 


root@T2-opennsa-lab:~# onsa reserve -p main -s lab1.nsi.new.lab:topology:mx1-1-7#vlan=2 -d lab4.nsi.new.lab:topology:mx1-1-7#vlan=2 -v
Defaults:
 nsa : {'main': ('nsi.new.lab:nsa', 'http://195.113.142.37:9443/NSI/services/CS2')}
 host : 195.113.142.37
 bandwidth : 250
 starttime : 2018-02-13 13:26:03.134828
 endtime : 2018-02-13 15:06:22.134855
 port : 7080
Requester URL: http://195.113.142.37:7080/NSI/services/ConnectionService
Site starting on 7080
Received SOAP request. Action: "http://schemas.ogf.org/nsi/2013/12/connection/service/reserveConfirmed". Length: 1610
Connection created and held. Id NS-ff44df0d06 at urn:ogf:network:nsi.new.lab:nsa
Source - Destination: <STP lab1.nsi.new.lab:topology:mx1-1-7?vlan=2> - <STP lab4.nsi.new.lab:topology:mx1-1-7?vlan=2>
Received SOAP request. Action: "http://schemas.ogf.org/nsi/2013/12/connection/service/reserveCommitConfirmed". Length: 778
Reservation committed at urn:ogf:network:nsi.new.lab:nsa
(TCP Port 7080 Closed)



root@T2-opennsa-lab:~# onsa provision -p main -c NS-ff44df0d06 -v
Defaults:
 nsa : {'main': ('nsi.new.lab:nsa', 'http://195.113.142.37:9443/NSI/services/CS2')}
 host : 195.113.142.37
 bandwidth : 250
 starttime : 2018-02-13 13:26:38.396756
 endtime : 2018-02-13 15:06:57.396782
 port : 7080
Requester URL: http://195.113.142.37:7080/NSI/services/ConnectionService
Site starting on 7080
Received SOAP request. Action: "http://schemas.ogf.org/nsi/2013/12/connection/service/provisionConfirmed". Length: 770
Connection NS-ff44df0d06 provisioned
(TCP Port 7080 Closed)


root@T2-opennsa-lab:~# onsa query -p main -c NS-ff44df0d06 -v
Defaults:
 nsa : {'main': ('nsi.new.lab:nsa', 'http://195.113.142.37:9443/NSI/services/CS2')}
 host : 195.113.142.37
 bandwidth : 250
 starttime : 2018-02-13 13:27:06.980494
 endtime : 2018-02-13 15:07:25.980520
 port : 7080
Requester URL: http://195.113.142.37:7080/NSI/services/ConnectionService
Site starting on 7080
Query results:

Connection   NS-ff44df0d06 (urn:ogf:network:nsi.new.lab:nsa)
Description  Test Connection
States       ReserveStart, Provisioned, Created
Dataplane    Active : True, Version: 0, Consistent True
Start-End    2018-02-13 13:26:03.134828 - 2018-02-13 15:06:22.134855
Path         lab1.nsi.new.lab:topology:mx1-1-7?vlan=2 -- lab4.nsi.new.lab:topology:mx1-1-7?vlan=2
Bandwidth    250
Direction    Bidirectional

(TCP Port 7080 Closed)


root@T2-opennsa-lab:~# onsa queryrec -p main -c NS-ff44df0d06 -v
Defaults:
 nsa : {'main': ('nsi.new.lab:nsa', 'http://195.113.142.37:9443/NSI/services/CS2')}
 host : 195.113.142.37
 bandwidth : 250
 starttime : 2018-02-13 13:27:30.748185
 endtime : 2018-02-13 15:07:49.748211
 port : 7080
Requester URL: http://195.113.142.37:7080/NSI/services/ConnectionService
Site starting on 7080
Received SOAP request. Action: "http://schemas.ogf.org/nsi/2013/12/connection/service/queryRecursiveConfirmed". Length: 9726
Query results:

Connection   NS-ff44df0d06 (urn:ogf:network:nsi.new.lab:nsa)
Description  Test Connection
States       ReserveStart, Provisioned, Created
Dataplane    Active : True, Version: 0, Consistent True
Start-End    2018-02-13 13:26:03.134828 - 2018-02-13 15:06:22.134855
Path         lab1.nsi.new.lab:topology:mx1-1-7?vlan=2 -- lab4.nsi.new.lab:topology:mx1-1-7?vlan=2
Bandwidth    250
Direction    Bidirectional

  Connection   LA-5de4f28da9 (urn:ogf:network:lab1.nsi.new.lab:nsa)
  States       ReserveStart, Provisioned, Created
  Dataplane    Active : True, Version: 0, Consistent True
  Path         lab1.nsi.new.lab:topology:mx1-1-7?vlan=2 -- lab1.nsi.new.lab:topology:lab4.nsi.new.lab?mpls=1

    Connection   LA-5de4f28da9 (urn:ogf:network:lab1.nsi.new.lab:nsa)
    States       ReserveStart, Provisioned, Created
    Dataplane    Active : True, Version: 0, Consistent True
    Path         lab1.nsi.new.lab:topology:mx1-1-7?vlan=2 -- lab1.nsi.new.lab:topology:lab4.nsi.new.lab?mpls=1

  Connection   LA-2d6f59a8d5 (urn:ogf:network:lab4.nsi.new.lab:nsa)
  States       ReserveStart, Provisioned, Created
  Dataplane    Active : True, Version: 0, Consistent True
  Path         lab4.nsi.new.lab:topology:lab1.nsi.new.lab?mpls=1 -- lab4.nsi.new.lab:topology:mx1-1-7?vlan=2

    Connection   LA-2d6f59a8d5 (urn:ogf:network:lab4.nsi.new.lab:nsa)
    States       ReserveStart, Provisioned, Created
    Dataplane    Active : True, Version: 0, Consistent True
    Path         lab4.nsi.new.lab:topology:lab1.nsi.new.lab?mpls=1 -- lab4.nsi.new.lab:topology:mx1-1-7?vlan=2

(TCP Port 7080 Closed)


root@T2-opennsa-lab:~# onsa terminate -p main -c NS-ff44df0d06 -v
Defaults:
 nsa : {'main': ('nsi.new.lab:nsa', 'http://195.113.142.37:9443/NSI/services/CS2')}
 host : 195.113.142.37
 bandwidth : 250
 starttime : 2018-02-13 13:27:53.495577
 endtime : 2018-02-13 15:08:12.495603
 port : 7080
Requester URL: http://195.113.142.37:7080/NSI/services/ConnectionService
Site starting on 7080
Received SOAP request. Action: "http://schemas.ogf.org/nsi/2013/12/connection/service/dataPlaneStateChange". Length: 1058
Received SOAP request. Action: "http://schemas.ogf.org/nsi/2013/12/connection/service/dataPlaneStateChange". Length: 1057
Received SOAP request. Action: "http://schemas.ogf.org/nsi/2013/12/connection/service/terminateConfirmed". Length: 770
Connection NS-ff44df0d06 terminated
(TCP Port 7080 Closed)


Management IP addresses for OpenNSA testbed:

LAB 1 - MX80 10.0.0.3/27  dg 10.0.0.1
LAB2 - MX80 10.0.0.67/26 dg 10.0.0.65
LAB4 - MX80 10.0.9.2/24   dg 10.0.9.1